Sci. Adv. (IF=12.5)|扬州大学徐辰武教授团队重大发现:玉米侧根转录因子bZIP89为分子育种提供新靶点!-自主发布-资讯-生物在线

Sci. Adv. (IF=12.5)|扬州大学徐辰武教授团队重大发现:玉米侧根转录因子bZIP89为分子育种提供新靶点!

作者:上海阿趣生物科技有限公司 暂无发布时间 (访问量:1409)

Sci. Adv. (IF=12.5)|扬州大学徐辰武教授团队重大发现:玉米侧根转录因子bZIP89为分子育种提供新靶点!

英文标题:Natural variation in a cortex/epidermis-specific transcription factor bZIP89 determines lateral root development and drought resilience in maize

中文标题:皮层/表皮特异性转录因子bZIP89的自然变异决定玉米侧根发育和干旱适应性

发表期刊:Science Advances

影响因子:12.5

 

文章简介

侧根(Lateral roots,LRs)的分支生长对植物获取水分和养分至关重要,最终决定着植株的整体表现和产量。然而,作物侧根发育的转录调控机制及其在抗逆性中的作用仍鲜有研究。近期,扬州大学农学院徐辰武教授团队在Science Advances期刊发表题为“Natural variation in a cortex/epidermis-specific transcription factor bZIP89 determines lateral root development and drought resilience in maize”的研究论文。该研究旨在整合多组学数据,鉴定及克隆了调控玉米侧根发育和耐旱的关键转录因子ZmbZIP89,并揭示了其调控侧根发育和耐旱的分子机制,不仅深化了我们对侧根发育分子机制的理解,也为培育抗逆性作物提供了潜在的基因靶点。

 

技术路线

 

研究结果

 

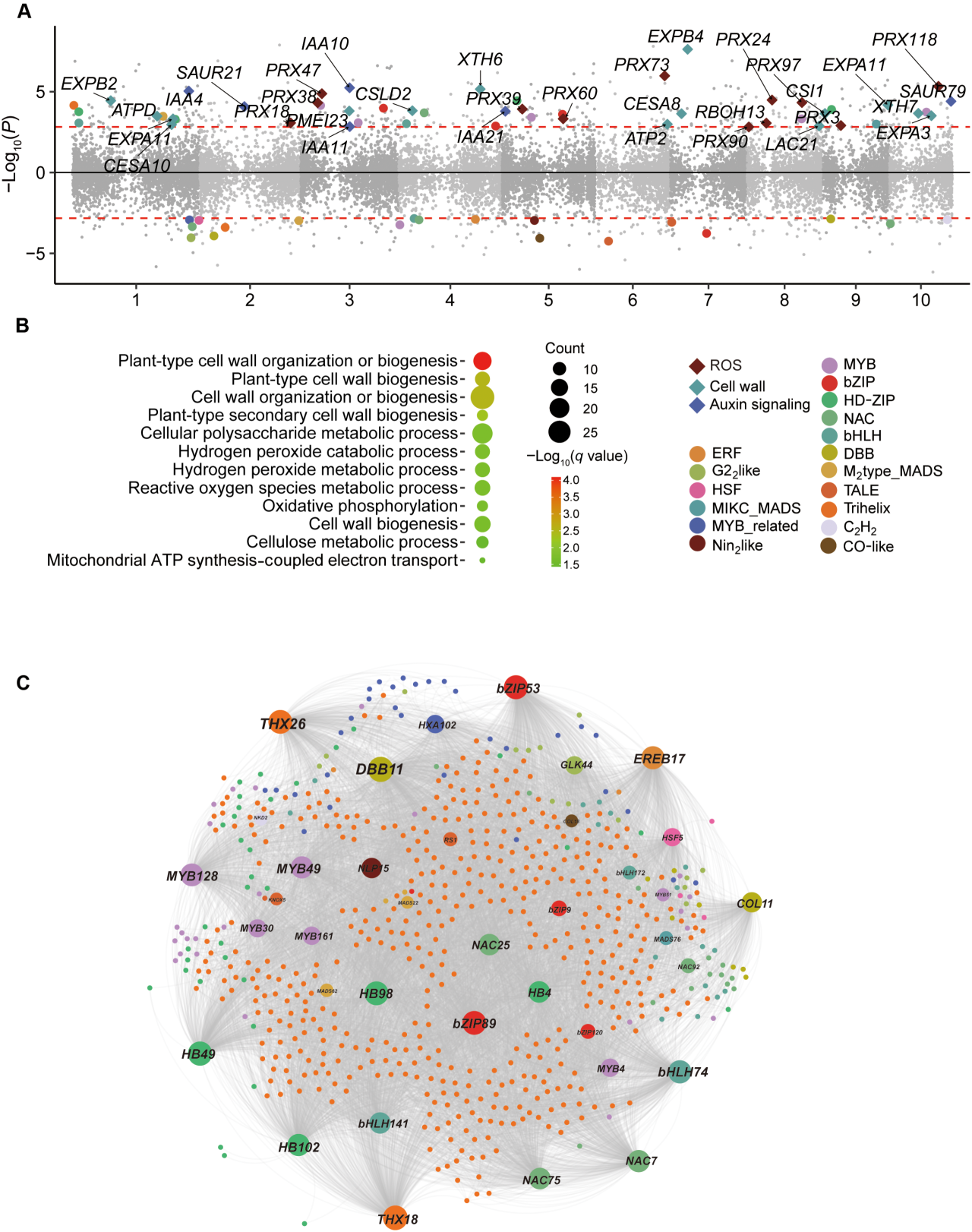
1. 玉米多样性群体的根表型和侧根相关基因鉴定

该研究对357份玉米材料中具有代表性的侧根材料进行Bulk RNA测序,质控后共保留21697个基因进行转录组全关联分析(TWAS),用于鉴定其与总侧根长度(LRL)之间的关联,结果显示647个基因与LRL显著相关(图1A)。GO富集分析显示,这些基因显著富集于细胞壁组织或生物发生以及ROS代谢过程(图 1B)。基于357个自交系的基因表达谱,共构建37个转录因子与647个潜在共调控基因的网络关联,鉴定到9327个转录因子-靶基因对(图1C),其中连接度最高的9个转录因子(如DBB11、THX18)各涉及超过400个基因。

图1. LRL的TWAS

2. 玉米幼苗初生根的单细胞转录组

为高分辨率研究玉米初生根的细胞异质性和基因表达的空间模式,取参考基因型B73的100株幼苗初生根的三个代表性区域(图2A),混合酶解生成原生质体,进行单细胞转录组分析,结果在12190个细胞中共检测到29266个表达基因。降维聚类分析后,细胞被分为21个转录不同的簇(图2B),进一步分析后,21个簇被注释为10个不同的细胞群(图2B)。

基因富集分析显示,647个侧根长度(LRL)相关基因主要富集于C0(皮层)和C4(表皮)细胞簇,C6、C14簇有少量富集(图2C);C0、C4簇含有的LRL 相关基因数量最多,分别为128个和146个(图2E)。GO分析显示:C0、C4簇中的LRL相关基因显著参与植物型细胞壁组织或生物发生、过氧化物酶活性及ROS代谢过程。解卷积计算357个玉米自交系bulk RNA-seq数据的细胞分数后发现,LRL与C0、C4等细胞簇呈显著正相关,与C9、C2等呈负相关(图2D),提示表皮和皮层中的细胞类型特异性基因可能在玉米根长调控中起重要作用。

图2. 表皮和皮质中富集的LRL相关基因

3. ZmbZIP89是侧根长度的关键调控因子

在37个与LRL相关的转录因子中,ZmHB49、ZmbZIP89等8个转录因子主要在C0或C4簇表达,且分别调控LRL相关靶基因;AUCell评分显示除COL18外,其余7个转录因子-靶基因调控单元均主要在C0、C4簇表达。

用XGBoost算法对C0、C4簇中8个转录因子进行优先级排序,ZmbZIP120、ZmbZIP89、ZmCOL18的特征重要性分数最高(图3A);结合转录因子的靶基因数量,确定ZmbZIP89为C0、C4簇中调控LRL的关键转录因子(图3A-B)。

为验证上述结果,构建ZmbZIP89过表达(OE)株系,幼苗期表型分析显示,与WT相比,ZmbZIP89-OE植株的LRL显著增加约30%,总根长、初生根长等也显著增加(图3C-D);且OE植株的初生根平均侧根长(APLRL)、侧根密度(PLRD)显著高于WT(图3F),表明ZmbZIP89正向调控侧根发育。

图3. ZmbZIP89正向调控表皮和皮质中的LRL

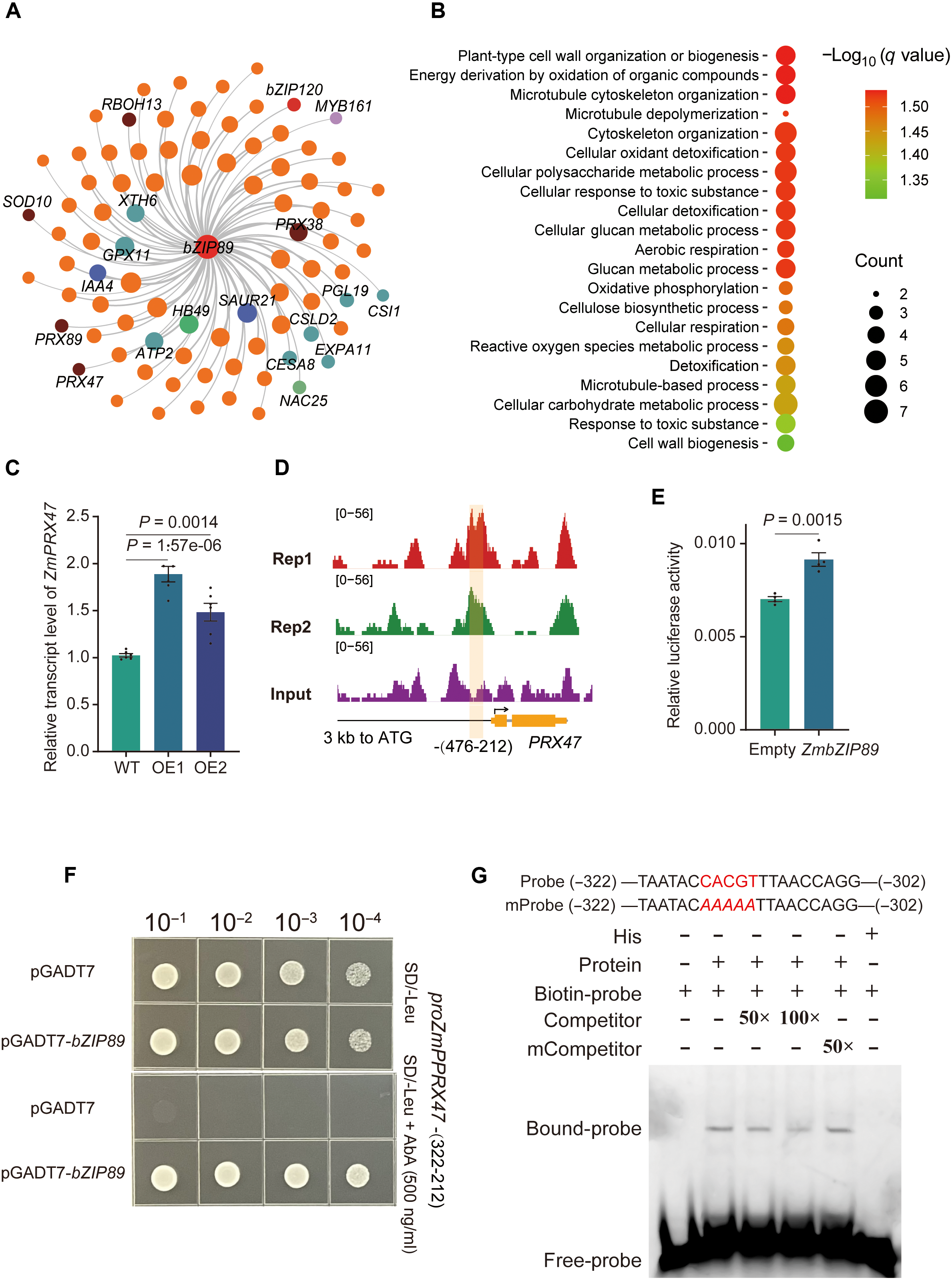
4. ZmbZIP89直接调控ZmPRX47表达

研究人员通过DNA亲和纯化测序(DAP-seq)筛选ZmbZIP89的直接结合基因,结合scRNA-seq数据提取表皮(C4)、皮层(C0)中与ZmbZIP89共表达的基因,整合TWAS、DAP-seq、scRNA-seq及共表达分析结果,鉴定到86个可能参与侧根发育调控的ZmbZIP89靶基因(图4A);GO富集显示,这些靶基因显著参与植物型细胞壁组织或生物发生、ROS代谢过程,包含ZmPRX47等ROS相关基因(图4B)。表型与表达验证显示,ZmbZIP89 OE株系的根过氧化物酶(POD)活性显著高于WT(图3G),且靶基因ZmPRX47的表达显著上调,ZmbZIP89ZmPRX47的表达水平高度相关(图4A-C)。

双荧光素酶(LUC)报告基因实验显示,ZmbZIP89可显著激活ZmPRX47启动子驱动的LUC表达(图4E);酵母单杂交(Y1H)实验证实,ZmbZIP89能与ZmPRX47启动子-322至-212 bp区域结合(图4F);电泳迁移率变动分析(EMSA)显示,重组ZmbZIP89-His可结合含CACGT基序的ZmPRX47启动子探针,但不能结合突变探针(图4G),这些结果表明ZmbZIP89可直接激活ZmPRX47转录。

图4. ZmbZIP89在表皮和皮质中全基因组直接靶点的鉴定

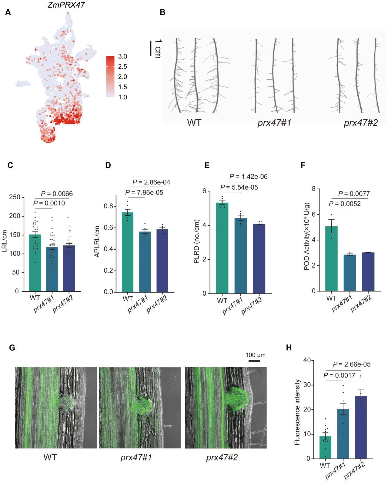
5. ZmPRX47调控玉米ROS产生和侧根发育

整合TWAS与单细胞分析显示,ZmPRX47特异性表达于皮层和表皮,且其表达水平与LRL相关(图5A)。研究人员通过CRISPR-Cas9技术生成两个独立ZmPRX47突变体。表型分析显示,与WT相比,ZmPRX47突变体的LRL减少约21%,APLRL减少21.2%-24.1%,PLRD减少17.1%-23.3%(图5B-E);且突变体的POD活性显著低于WT(图5F)。此外,侧根原基区域的ROS信号在突变体中比WT更强(图5G-H),表明ZmPRX47可能通过调控ROS稳态在侧根发育中起关键作用。

图5. ZmPRX47正向调控表皮和皮质中的LRL

6. ZmbZIP89-ZmPRX47调控玉米耐旱性

耐旱实验显示,培养箱干旱条件下ZmbZIP89-OE系耐受性显著强于WT,干旱处理后,存活率更高(图6A-C);且OE株系的LRL、生物量显著高于WT(图6B-D)。此外,干旱胁迫下,ZmbZIP89-OE株系的叶片光合速率(PS)、气孔导度(SC)、蒸腾速率(TR)及水分利用效率(WUE)均显著高于WT(图6E)。

单独ZmPRX47实验显示,干旱条件下,与WT相比,突变体的存活率、LRL、生物量、PS、SC、TR、WUE显著降低(图6F-J)。综上,ZmbZIP89-ZmPRX47模块系统性影响玉米耐旱性及干旱胁迫恢复能力。

图6. ZmbZIP89ZmPRX47转基因玉米的抗旱性

7. ZmbZIP89基因3'UTR自然变异赋予侧根发育和耐旱性

164份重测序玉米自交系中,关联分析鉴定到10个与ZmbZIP89表达显著相关的变异,其中2个为3'UTR SNP(图7A)。该区域6个变异完全连锁不平衡,形成两个单倍型组(Hap1、Hap2,图7B)。携带Hap2的种质ZmbZIP89表达水平显著高于Hap1,且LRL更长(图7C)。

耐旱性分析显示,Hap2自交系的地上部干重(SDW)、PS、WUE高于Hap1自交系(图7D-G)。瞬时转录激活实验显示,Hap2的3'UTR 转录活性显著强于Hap1(图7H);本氏烟草叶片实验中,ZmbZIP89Hap2 mRNA降解速度慢于Hap1,与玉米自交系根中mRNA稳定性差异一致(图7I),表明3'UTR自然变异影响ZmbZIP89表达。此外,189份原始野生玉米品种中,ZmbZIP89 3'UTR抗旱等位基因频率较低(图7J);而507份玉米自交系中该等位基因频率显著升高,这些结果表明在现代育种进化过程中,这些等位基因的被选择作用较强。

图7. ZmbZIP89的3‘UTR自然变异赋予了强健的侧根发育和增强的耐旱性
 

研究结论

 

本研究揭示了一个决定玉米根发育的重要转录因子,为通过基因工程提高作物干旱适应性以实现可持续农业提供了潜在应用价值。未来研究需要阐明影响根生理和发育状态的基因-基因相互作用的空间模式,这将有助于系统解析谷物作物中特定根系性状如何介导非生物胁迫抗性的作用机制。

 

单细胞转录组测序是在单个细胞水平进行高通量测序的技术,能够有效解决细胞异质性,有助于发现新的稀有细胞类型,深入了解细胞生长过程中的表达调控机制。利用微流控系统通过序列标签(barcode和UMI)区别群体中的不同细胞和转录本,获得单细胞水平的基因表达谱。

百趣生物提供“单细胞转录组测序”等专业技术服务,助您快速解锁研究瓶颈。

END

快乐小包子 撰文

Peng 校稿

上海阿趣生物科技有限公司 商家主页

地 址: 嘉定区新培路51号焦点梦想园5层

联系人: 高小姐

电 话: 400-664-9912

传 真:

Email:marketing@biotree.cn

相关咨询

Sci. Adv. (IF=12.5)|扬州大学徐辰武教授团队重大发现:玉米侧根转录因子bZIP89为分子育种提供新靶点! (暂无发布时间 浏览数:1409)

代谢组学新突破!NGM技术再破局!让您的顶刊研究快人一步! (暂无发布时间 浏览数:7406)

顶刊聚焦:Orbitrap Astral凭什么成为代谢组学“新宠”?两大核心技术破解鉴定难题 (暂无发布时间 浏览数:6517)

IF=6.2!广西大学研究团队解析海南黄花梨心材代谢规律,为红木培育提速提供可能 (暂无发布时间 浏览数:6919)

BMEF(IF=7.7)!空间分辨多组学:从单组学技术、数据分析到多组学整合的全景解读 (暂无发布时间 浏览数:9636)

Mucosal Immunol.|呼吸道感染 “防线” 藏在哪?人腺样体单细胞研究:拆解M细胞的免疫启动机制 (暂无发布时间 浏览数:9617)

nature子刊|北大张迪教授团队:赖氨酸L-乳酸化是糖酵解诱导的主要乳酸化异构体 (暂无发布时间 浏览数:10575)

IF=6.2!首医大牛丕业教授团队破译锰神经毒性奥秘:铁死亡通路成关键“突破口” (暂无发布时间 浏览数:10150)

IF=9.7! 中国环境科学研究院团队:不同电荷聚苯乙烯纳米塑料对斑马鱼的性别特异性神经毒性研究 (暂无发布时间 浏览数:8080)

nature子刊 (IF=15.7)|西安交大郭燕教授团队解析pt-DVT,9种代谢物panel赋能早诊,同步挖掘治疗关键靶点 (2025-09-19T00:00 浏览数:10393)

ADVERTISEMENT